Quelques adaptations des Trachéophytes


Qu'est ce qu'une adaptation?

Un caractère ou un ensemble de caractères (ou une stratégie) qui permet à un organisme de survivre, croître et se reproduire dans un environnement défini. Si l'adaptation est manquante, la survie, la croissance et la reproduction sont impossibles ou contrariées. Les adaptations sont sélectionnées par l'environnement, et seule la sélection naturelle peut expliquer les adaptations (ne pas confondre avec les accomodations).

Les adaptations des plantes à leur milieu de vie sont très variées. Elles peuvent affecter l'aspect de certains organes ou l'ensemble du végétal (morphologie), ou n'être perceptibles qu'au niveau de l'anatomie. L'influence des facteurs externes de l’environnement sur la morphologie se traduit par des différences anatomiques

Tout organisme est adapté à son milieu naturel.

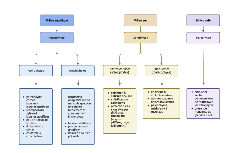
Nous présenterons ici : 

- l'adaptation au milieu salé : les halophytes ;

- l'adaptation au milieu aquatique : les aquaphytes ;

- l'adaptation au milieu sec : les xérophytes (les sclérophytes et les succulentes) ;

- les organes de réserves ;

- la lianescence ;

- l'épiphytisme ;

- les plantes carnivores.

Influence de l'espace

Racine en milieu aérien

- soutien du système aérien (racines adventives) : sclérenchyme très important

- absorption en atmosphère humide : formation d'un voile

Tige souterraine : "rhizome"

- structure d'une tige du cynlindre central.

Transformations par rapport à la tige aérienne de la même plante : 

  • parenchyme de réserve hypertrophié ;
  • épiderme sans stomates avec dépôts de subérine ;
  • endoderme fréquent ;
  • absence de collenchyme ;
  • réduction générale du sclérenchyme.

Influence du biotope

Created with BioRender.com par Elodie Dubuisson, d'après un cours du Pr. Jean Broutin

Remarque : il ne faut pas confondre adaptation  (les adaptations sont sélectionnées par l’environnement, et seule la sélection naturelle peut expliquer les adaptations, les adaptations sont transmises à la descendance) et accommodation (réaction de l’organisme à un changement environnemental; non transmissible à la descendance).

Adaptations morphologiques

Les adaptations morphologiques peuvent être liées à une transformation anatomique.

  • Au milieu aquatique :
    • limbe foliaire réduit pour les feuilles immergées ;
    • les feuilles flottantes et aériennes ont un limbe développé (polymorphisme foliaire).
  • A la flottabilité :
    • pétiole ou limbe renflé, avec parenchyme en couches de cellules unisériées délimitant des compartiments ;
    • poils dans des cavité retenant des bulles d'air.
  • A la sécheresse :
    • accroissement du système racinaire verticalement et/ou horizontalement (recherche d'eau) ;
    • feuilles réduites (microphylles) ou absente (la tige est alors chlorophyllienne) ;
    • tige et/ou feuille en épines (peu de transpiration, protection contre les herbivores) ;
    • forme globuleuse ou cylindrique de la plante (faible rapport surface/volume, donc limitation de la transpiration; groupement en coussinets hémisphériques
  • Au vent (déformation des organes aériens, arrachage, atmosphère sèche) :
    • plantes prostrées; feuilles en rosettes plaquées sur le sol ;
    • plantes en coussinets ;
    • développement de l'appareil souterrain (racine-pivot, rhizome ramifié) ;
    • sclérification, feuilles plus rigides.
  • Aux milieux instables (dunes), anfractuosités de rocher :
    • appareil développé en surface et/ou en profondeur (recherche de l'eau, meilleure fixation).
  • Au froid :
    • forte pilosité (trichophylles).

Remarques

Quelques remarques

  • Le même organe peut présenter plusieurs caractères adaptatifs. Par exemple, la menthe aquatique, plante vivace, possède un rhizome adapté à la vie souterraine, à l'accumulation de réserves et à la vie aquatiques
  • Le houx a des feuilles typiques de sclérophytes (très rigides donc fortement sclérifiées, cuticule épaisse et luisante, piquants) ; il est donc adapté à la sécheresse. Pourtant, il pousse volontiers dans les sous-bois humides et ombragés à côté du hêtre, par exemple, qui n'a pas d'adaptation particulière. On peut supposer que le houx poussait jadis en milieu plus sec et qu'il a parfaitement supporté un changement climatique sans pour auant perdre ses caractères primitifs.
  • Une même espèce peut se développer sur un terrain "normal" ou sur sol humide ; elle présentera du parenchyme aérifère dans ce dernier cas, alors qu'il sera absent quand le végétal pousse sur sol plus sec.

Cas particulier : les éphémérophytes

Certaines plantes des déserts ne présentent pas d'adaptations structurales particulières malgré les conditions climatiques extrêmes. Elles se dérobent de la sécheresse. On les nomme végétaux temporaires ou éphémérophytes. Les plantes annuelles apparaissent brusquement pendant les courtes périodes de pluie et effectuent leur cycle vital (germination, croissance, floraison, production de graines) en un temps très court. Elles fleurissent et fructifient alors qu'elles sont à l'état de plantules. Pour les plantes vivaces, les organes souterrains qui assurent la pérennité mettent en place un appareil aérien fugace. Ces plantes sont donc visibles quelques jours , voire quelques semaines ; le reste du temps, elles sont sous la forme d'organes pérennants souterrains et/ ou de graines.


Notion de fitness (aptitude)

Un organisme est adapté à un milieu défini s’il possède une bonne « fitness »

 = aptitude à survivre et à reproduire ses gènes dans un milieu donné, en transmettant également à sa descendance cette aptitude.

 

C’est le phénotype (et le ou les génotypes qui le conditionnent), c.à.d. le morphotype de l’organisme, qui est soumis à la sélection naturelle. 

Le phénotype a donc une fitness ou aptitude ou valeur sélective (adaptative) qui lui permet de survivre et de se reproduire.

L’aptitude phénotypique est la probabilité qu’a un phénotype d’arriver à l’âge de la reproduction et de transmettre son phénotype à sa descendance.